
Isäni Heikki Sairanen oli isälinjaisesti N-miehiä eli Niilonpoikia geneettiseltä perimältään. Yli 60 prosenttia suomalaismiehistä on N-haplolaisia, idästä vuosituhanten saatossa tulleita.
Y-dna testi tehtiin vuonna 2010 veljestäni, koska naisesta ei voi testata isälinjaa enkä minä näin ollen kelvannut testattavaksi. Aluksi tutkittiin Y67 ja koska läheisiä osumia ei vuosien saatossa tullut ja eteen tuli sopiva BigY-500 -tarjous (hinta hirvitti tarjouksesta huolimatta), tartuin siihen ja teetin isälinjastani tarkemman tutkimuksen. Tulos tuli viime syksynä 2018 puolen vuoden odottelun jälkeen ja isälinjani haploksi tarkentui N-Z5893.

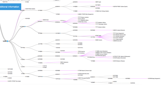
N-Z5893:n sijoittuminen haplopuussa osoittautui minulle pettymykseksi. Se on osa savolaishaaran runkoa ja muodostunut noin 1600 vuotta sitten. Lähiosumien puuttuessa sille ei ole vielä muodostunut omaa haaraa, joka toisi isälinjan tutkimisen lähemmäksi tätä päivää. En näin ollen ole vielä päässyt pähkäilemään ja vertailemaan omaa linjaani muihin. Pitäisi saada lisää läheisiä osumia.
Pohjois-Karjalan sukututkijoiden sivuilta löysin hyvän havainnekuvan, jossa näkyy kuinka N-Z5893 on useiden testitulosten perusteella pystytty jakamaan useaan eri alahaaraan. Oma isälinjani on siis vielä tuossa ytimessä ja odottelee lisäosumia haaran tarkentumisen toivossa.

